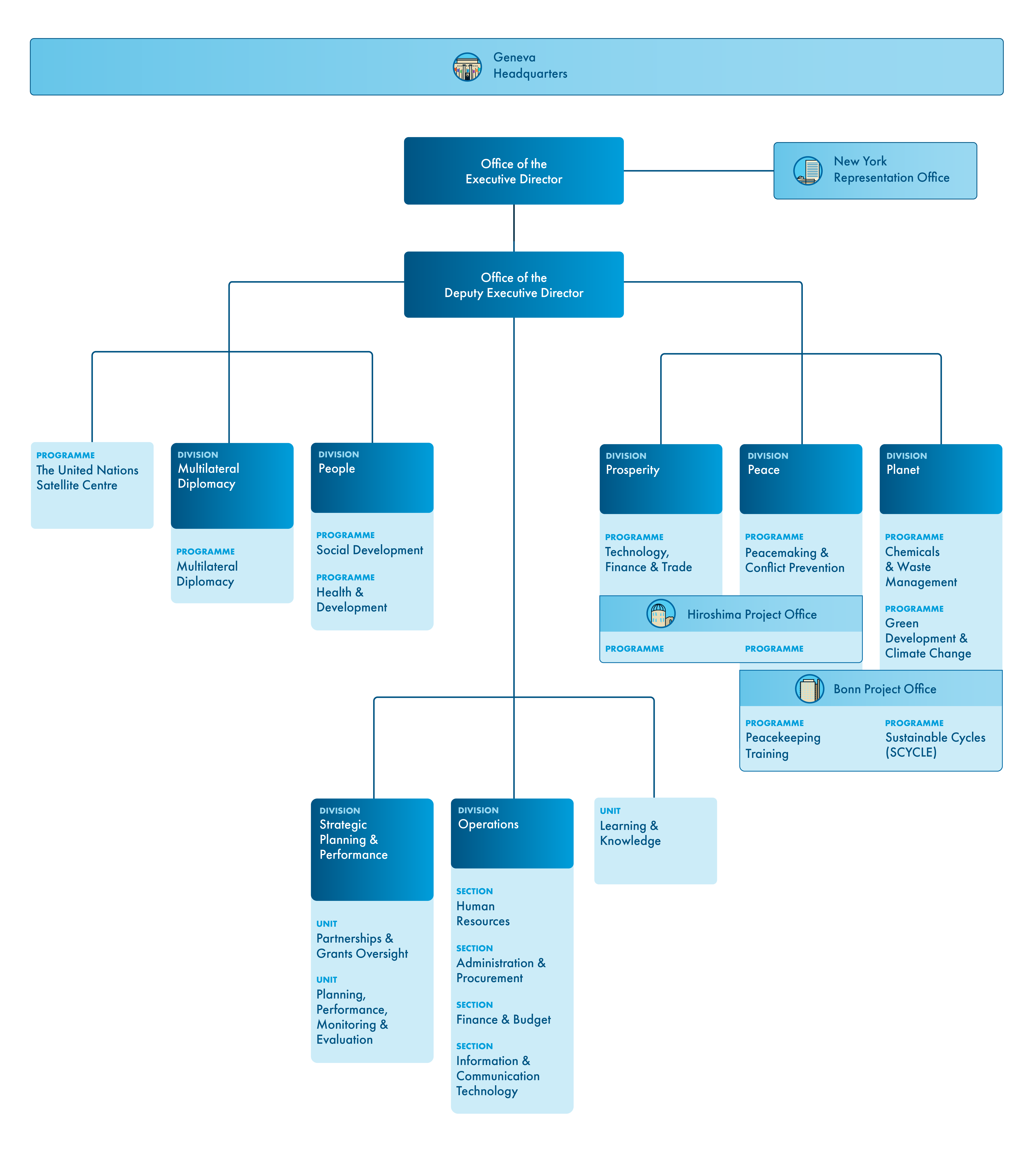
Our programmatic structure is organized around four of the five thematic pillars of the 2030 Agenda for Sustainable Development: Peace, People, Planet and Prosperity. These are reflected in the Division for Peace, Division for People, Division for Planet and Division for Prosperity. The Institute’s work is further supported by divisions with a cross-cutting mandate, including those dedicated to strengthening multilateral diplomacy and to satellite analysis through the United Nations Satellite Centre (UNOSAT).

The Office of the Executive Director provides overall strategic leadership and direction for the Institute, while the Office of the Deputy Executive Director oversees and ensures the effective day-to-day functioning of operations. The Division for Strategic Planning and Performance leads performance planning, monitoring and evaluation, as well as partnerships and grants oversight. The Division for Operations provides operational support to enable effective programme delivery across all divisions.

The Learning and Knowledge Unit provides institute-wide pedagogical leadership and support. It drives innovation in learning delivery, methodologies and digital approaches, and sets quality standards to ensure coherence, effectiveness and consistency across the Institute’s learning and training activities.

The Institute maintains a representation office in New York (United States of America) and project offices in Hiroshima (Japan) and Bonn (Germany).

---

Click the image to see the entire chart.

Share with